Aperçu des sections
-
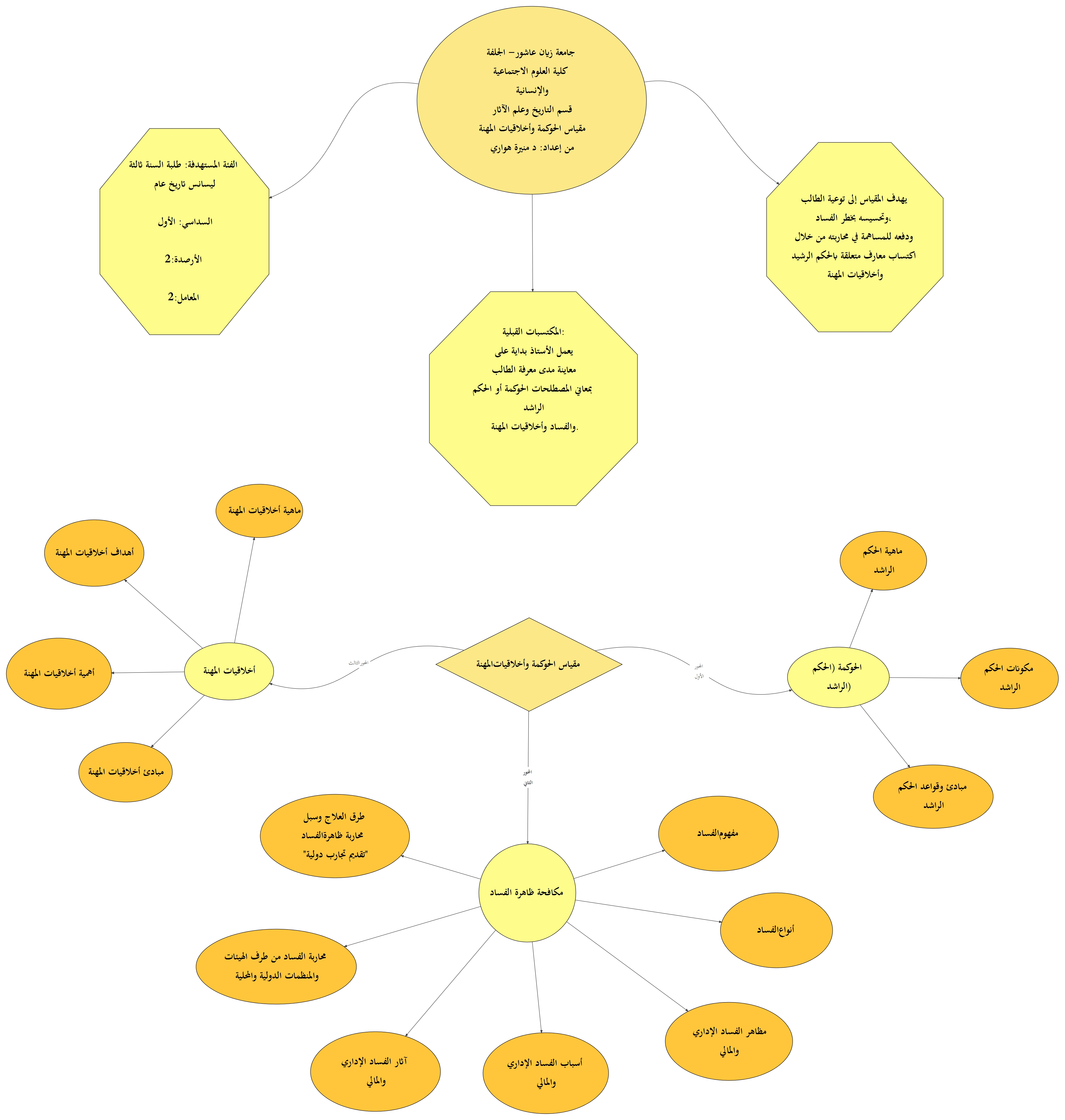
الاسم واللقب: د.منيرة هواري
البريد الإلكتروني: mounira052@gmail.com
كيفية التواصل مع الأستاذ: أيام التواجد في الكلية الأحد والثلاثاء والأربعاء، أو التواصل معه عبر الإيميل.

-
مقياس: الحوكمة وأخلاقيات المهنة
الفئة المستهدفة: طلبة السنة ثالثة ليسانس تاريخ عام
السداسي: الأول
الأرصدة: 2
المعامل: 2
-
يهدف المقياس إلى توعية الطالب وتحسيسه من خطر الفساد،ودفعه للمساهمة في محاربته من خلال اكتساب معارف متعلقة بالحكم الرشيد وأخلاقية المهنة وفي نهاية هذا المقياس سيكون الطالب قادرا على:
- معرفة معنى مصطلح الحكم الراشد ومعرفة تسمياته المتعددة.
-سيكون المتعلم قادرا على فهم أبعاده وأطرافه ومكوناته ويقوم بتحليل مبادئه وقواعده.
- معرفة الفساد وأنواعه ومظاهره وأسبابه وآثاره.
-سيكون المتعلم قادرا على فهم آليات مكافحة الفساد.
- معرفة مفهوم أخلاقيات المهنة.
-سيكون المتعلم قادرا على فهم أهداف وأهمية أخلاقيات المهنة على مستوى الأفراد والمؤسسات.

-
يعمل الأستاذ بداية على معاينة مدى معرفة الطالب بمعاني المصطلحات الحوكمة أو الحكم الراشد والفساد وأخلاقيات المهنة.
Test: 1 -
1- الحكم الرشيد( المفهوم، المكونات، المبادئ والقواعد)
2- مكافحة ظاهرة الفساد
- مفهوم الفساد وانواعه (المالي، الاداري، الاخلاقي، السياسي)
- مظاهر الفساد الإداري والمالي (الرشوة ،المحسوبية،المحاباة ،الوساطة،الإبتزاز والتزوير.....)
- أسباب الفساد الإداري والمالي: ( الاسباب السياسية، الحضرية، الاجتماعية، الاقتصادية، البيولوجية..)
- آثار الفساد الإداري والمالي : ( على الجانب الاجتماعي ، الاقتصادي، السياسي)
- محاربة الفساد من طرف الهيئات والمنظمات الدولية والمحلية
- طرق العلاج وسبل محاربة ظاهرة الفساد( تقديم تجارب دولية)
3- أخلاقيات المهنة
- ماهية أخلاقيات المهنة والأهداف
- أهمية أخلاقيات المهنة
- مبادئ أخلاقيات المهنة
Page: 1 -
Google Meet™ pour Moodle: 1 Chat: 1
-
- مستوى المعرفة والتذكر:Remember يتوقع من الطالب في هذا المستوى استذكار المعلومات وتمييزها، كما يستخرج التعريفات المرتبطة بالحوكمة والفساد وأخلاقيات المهنة، وذلك من خلال الأسئلة التي سوف تقدم له لمساعدته لأجل استحضار مكتسبات قبلية.
- مستوى الاستيعاب والفهم: understand يقوم الطالب بتحديد الخصائص الأساسية التي تسمح له بتحديد مختلف المتغيرات والمفاهيم المتعلقة بالحوكمة وأخلاقيات المهنة ، وهنا نعطي للطالب بعض الأسئلة المتنوعة انطلاقا مما تم الاستفادة منه.
- مستوى التحليل: Analyze يقوم الطالب بقراءة تحليلية لمكونات ومبادئ الحكم الراشد كما يستنتج كل ما يتعلق بالفساد من أنواع ومظاهر وسبل محاربته، وصولا إلى استشعاره بأهمية أخلاقيات المهنة.
- مستوى التقويم: Evaluate يتم في هذا المستوى فحص شامل لمصادر المعلومات لتقييم جودتها، كما يستخلص الطالب في نهاية المقياس النتائج العامة عما درس ويكون له القدرة على تقييم وإبداء رأيه بناء على ما تلقاه من معلومات.
-
Fichier: 1 Paquetage SCORM: 1 URL: 1 Test: 1
-
Fichier: 1 Paquetage SCORM: 1 URLs: 2 Devoir: 1
-
Fichier: 1 URL: 1 Paquetage SCORM: 1 Test: 1
-
Test: 1
-
Page: 1