Taille de la police
A-
A
A+
Couleur du site
R
A
A
A
Passer au contenu principal
Panneau latéral
Accueil
Plus
Français (fr)
English (en)
Français (fr)
العربية (ar)
Vous êtes connecté anonymement
Connexion
Accueil
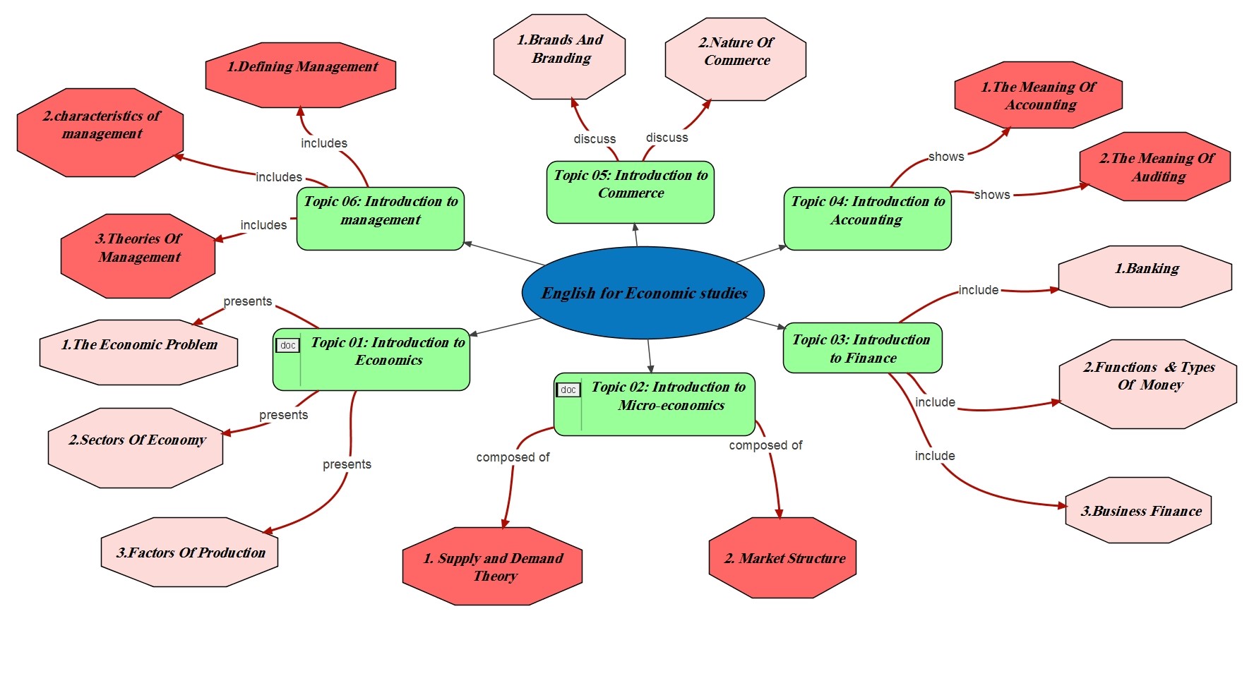
Course Plan
English 1 For economy Use
Course overview
Course Plan
Ouvrir le tiroir des blocs
Conditions d’achèvement
Marquer comme terminé
Modifié le: samedi 9 novembre 2024, 22:02
Activité précédente
pre_requisite test
Aller à…
Aller à…
الإعلانات
i register my attendance
Determine Your Group
pre_requisite test
Book
Visioconference course
Talk to your Teacher
Chapter1: Screen Version
Question of The Week
exchange between each other
Chapter 1 " Introction to Economics"
Go Far
(Ian Mackenzie) English For Business Studies Audio PDF
Assignment 1
Put Your Solutions Here
Quiz 1 of Chapter 1
Chapter 02: Screen Version
Chapter 02: PDF Version
Quiz 2 Of Chapter 2
Finance
Subject 1 PDF
Subject 02
Quiz 3 of Chapter 3
Prepare for the Final Exam
the final exam (الامتحان التعويضي)
Question of the week
Chapter 4 web version
Chapter 04 screen version
Chapter 04 Pdf version
subject 2 meet room
Quiz 4 of ch 4
supject 01 meet room
subject 2 meet room
Activité suivante
Book